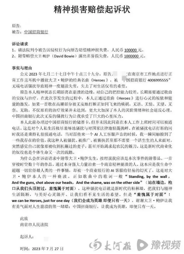
近日一网友发布微博贴出一份对招商银行的《精神损害赔偿起诉状》称自己在27日当天听大卫·鲍伊的名曲时被招商银行营销电话骚扰导致个人精神崩溃失常这名IP地址为江苏的网友随后解释道,因自己的精神状态长期游离在崩溃边缘,需要通过歌曲安抚治疗,银行的营销电话打断其听音乐,加深个人厌世情绪,让其承受巨大心理压力。
该起诉状中表明原告诉讼请求为:赔偿原告精神损失费10万元,附带赔偿大卫·鲍伊演出名誉损失费100万元。
随后,微博认证账号“招商银行网络经营服务中心”在这条微博下评论:尊敬的客户您好,很抱歉给您带来困扰!如您方便,可通过私信提供一下您的联系电话,以便我们进一步向相关部门反馈,谢谢!但该网友对招商银行要求主动提供电话联系一事反感。
该网友微博一经发布,引起网友共鸣许多网友表示自己经常收到各家银行的营销电话,对此感到困扰,有网友表示:“银行一天能打十几个电话,就算挂了还一直打,很打扰休息”媒体拨打国家金融监督管理总局官网公布的银行业务投诉电话,反映当前多家银行常对办卡客户打营销电话,引起公众反感的情况,该工作人员表示:“这需要您先联系常拨打电话的银行进行反馈,/span>。
许多网友表示自己经常收到各家银行的营销电话对此感到困扰
广告可御可甜 有颜有料 惩罚整蛊任你选 >>进入直播间与主播亲密互动×
广告美女秀场 真人直播 >>进入直播间与主播亲密互动×你一天被营销电话骚扰过几次?来源:大河报、网友评论
手机: 电话: EMAIL:68048562@qq.com
公司地址:广东省佛山市 网址:www.aadkj.com
Copyright © 铝浩建材厂 All Rights Reserved. 湘ICP备2024042242号-4 xml地图